Misión:
Contribuir a satisfacer las necesidades alimenticias y nutritivas de la población nacional e internacional con productos de alta calidad e inocuidad alimentaria, para complacer los requerimientos de nuestros consumidores mediante la oferta de nuestros productos a precios accesibles.
Visión:
Ser la mejor corporación en el rubro de alimentos y procesados de carne blanca con participación en los mercados nacional e internacional.
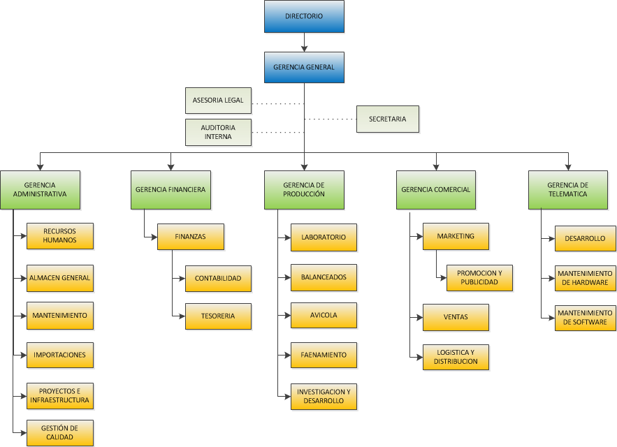
Para cumplir nuestra misión y lograr nuestra visión estamos organizados de la siguiente manera:
